| 产品名称: | Smart HD IP摄像机 |
| 所属行业: | 工业物联网 |
| 主要芯片: | Hi3516C ,H5AN4G6NAFR-UHI,RTL8201FI-VC-CG,ICL3232EIA_T,MX25L25635 |
| 单板类型: |
|
| 应用领域: | 自动化设备视觉控制,机器人主板等 |
| Pin 数: | 1753 |
| 层 数: | 8 |
| 板 厚: | 1.6mm |
| 尺 寸: | 145.55*137.09 mm |
| 线宽线距: | 4/4mil |
| 设计难点: | 1.PCB尺寸过小导致布局困难,如 SD 卡、网口、音频、MIPI 接口等,均是考虑到主芯片的出线位置; 2.信号干扰,线路板散热; 3.差分驱动电路. 4.整机ESD设计 |
一:Hi3516C芯片功能结构图 :

相机解决方案:

二:部分原理图设计展示 :
1EMMC

2JTAG

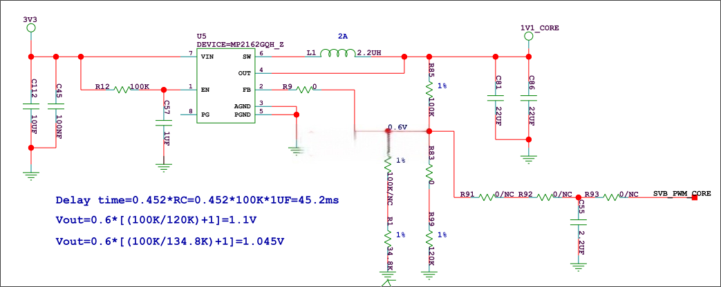
3Core 电源原理图

三:部分Layout细节展示
1:DDR电源部分设计
Hi3518EV20X的DDR_I/O电源管脚旁边需就近摆放去耦电容,另外,DDR_I/O电源通道上至少有一个10μF的对地滤波电容。
DDR_Vref参考电压设计对策:为了降低DDR_Vref的噪声,将DDR_Vref电源模块在TOP层使用尽量宽的走线直接与芯片的DDR_Vref BALL连接供电,且电源模块靠近芯片管脚放置。
DDR_PLL电源设计对策如下:
A:DDR_PLL电源设计时必须与其他电源使用磁珠(1KΩ@100Mhz)隔离;
B:DDR_PLL电源的去耦电容禁止与其他的地共用地过孔。

2:双 MIC 输入的 MIC_BIAS 的 PCB 设计。
a.黄色为音频输入信号、白色音频输出信号,绿色为 MIC_bias 信号,蓝色为地铜 皮。表层走线参考 GND 层,且与旁边的高速数字信号进行了隔离。

3:音频输入/输出信号线的底板 PCB 设计
其中黄色为音频输入信号、白色音频输出信号,绿色为 MIC_bias 信号,蓝色为地铜 皮。表层走线参考 GND 层,且与高速数字信号进行隔离.

4:音频信号线包地与其他高速信号线隔离的 PCB 设计
中绿色为音频的走线(Top 层),蓝色为 SDIO 模块的高速数字信号线,黄色为 SDIO 模块的低速信号线(Bottom 层),黄色走线与绿色音频走线之间为音频包地过 孔,通过如此 PCB 设计实现音频信号线包地过孔与其他高速信号线隔离。

5:VI 接口需兼容对接差分和单端接口 sensor 的设计要求
A:VI 部分的 PCB 设计要求,MIPI 命名的 5 对信号线走差分线(对内等长控制± 5mil 以内,差分对间以时钟信号为基础控制±100mil 以内),阻抗控制 100Ω± 10%以内,其他信号按照单端走线,阻抗控制 50Ω±10%以内,且走线间距按 照“3W”原则控制。
B:VI 接口存在 1.8V 与 3.3V 两种电源域,防止参考电源平面时出现 1.8V 与 3.3V 电源不一致造成阻抗不匹配问题,VI 数据线、行同步、场同步信号 走线、SPI0 在顶层走线,以地平面作为参考。
C:VI 接口选择 1.8V 电源域,其信号走线长度建议不要超过 4inch。
黄色部分的信号线为 MIPI 接口的 5 对差分线,绿色的为 VI 部分的其他单端数据 信号线,浅蓝色为 Sensor 的配置接口、复位和时钟信号线。
6:DDR 部分的走线方式,包括线宽、线距、走线长度、包地、滤波等需要严格按照硬件设计参数设计布线,DDR 颗粒的外部电阻必须选择精度为±1%的 240Ω 电阻
TOP层信号走线设计

BOTTOM层信号设计

四:器件布局
结合产品结构和热设计,器件布局对策如下
a单板上大功耗器件(Hi3516、电源部分、Sensor、网口PHY、连接器)要均匀分布,避免局部过热,影响器件可靠性。
b建议Hi3516 和电源部分靠近定位孔 放置,使单板主要热量经过螺丝孔和机壳散发到外部环境中。
c热敏感的器件(Sensor、Flash 等)尽可能远离大功耗器件,减少大功耗器件的热 量对热敏感器件的影响,(可以将 sensor 和 flash 跟大功耗器件放置在不同层),避 免敏感器件过热而影响系统稳定性和图像质量。
d将PCB 的四个螺丝孔尽可能多的露铜处理,方便PCB 和机壳充分接触。
五:走线热设计对策
a芯片使用 FULL 孔连接,以提高芯片散热效率。
bHi3516的 1.1V/1.8V/3.3V 电源和地 pin 都使用铺铜的方式连接,在保证电源通流能力的前提下,在这些铜皮上打尽可能多的过孔连接到电源和地平面,以增强芯片的散热能力。
六:Layout全图展示

设计应用:
