| 产品名称: | 48V-2KW储能逆变 PCB驱动模块套件(前级+后级+双向软开关功率板) |
| 所属行业: | BMS |
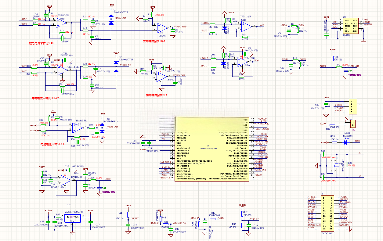
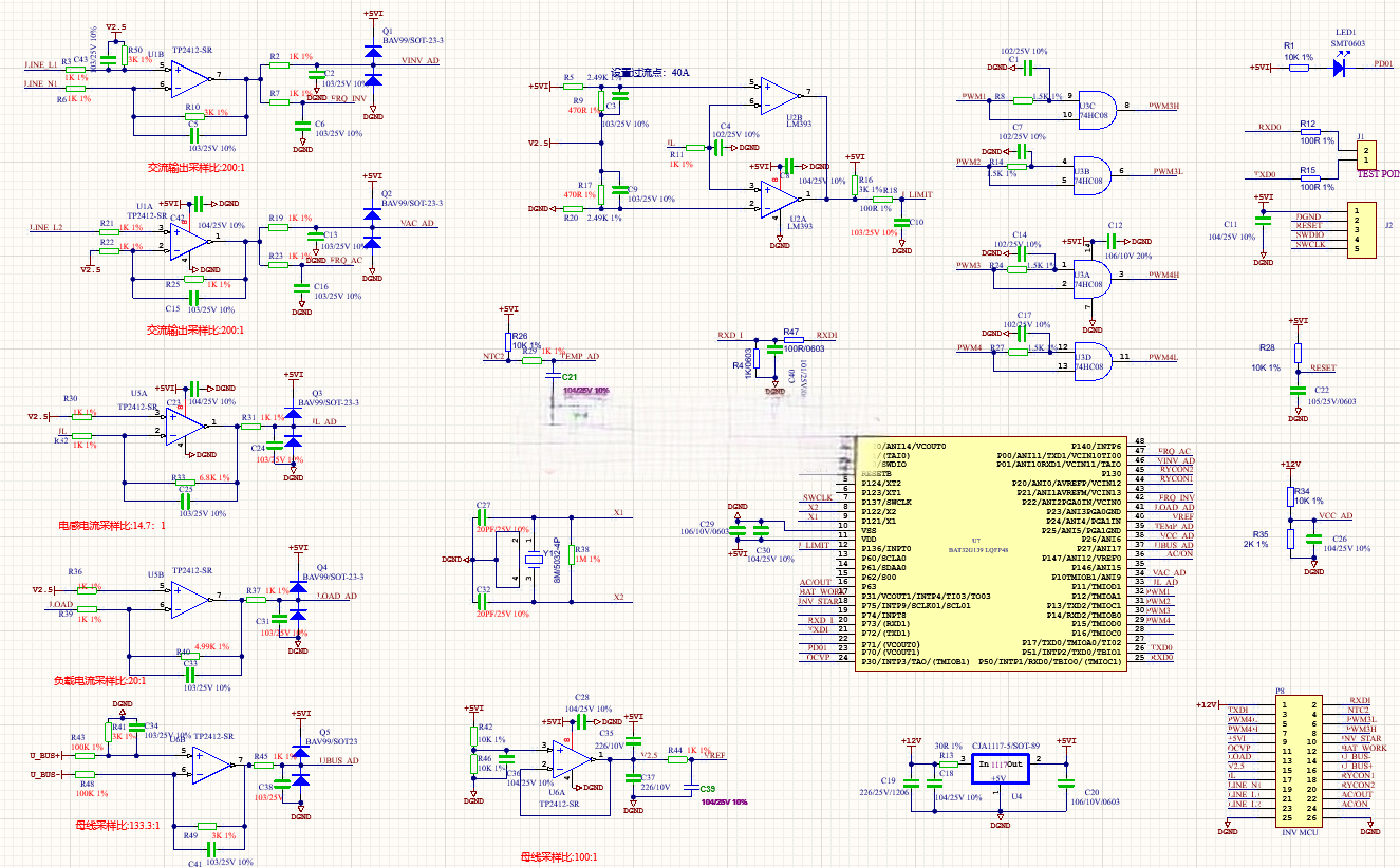
| 主要芯片: | BAT32G139+LM393+TP2412-SR。 |
| 单板类型: | 储能驱动模块 |
| 应用领域: | 数据采集 |
| Pin 数: |
|
| 层 数: | 2/2/2 |
| 板 厚: | 2mm |
| 尺 寸: | 60.95*42.85mm,65.33*40.5mm,296.8*178.5mm |
| 线宽线距: | 4/9mil,4/6mil,10/10mil, |
| 元件数量: | 110pcs,107pcs,364pcs。 |
| 原件种类: | 38/38/130. |
| 设计难点: | 无 |
芯片功能结构图 :

pin定义

原理图设计
1.48V-2KW储能逆变器前级驱动模块 PCB原理图

2.48V-2KW储能逆变器后级驱动模块 PCB原理图:

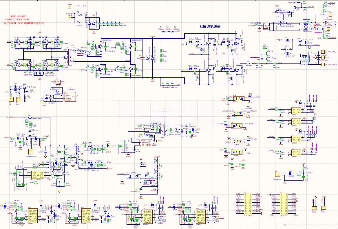
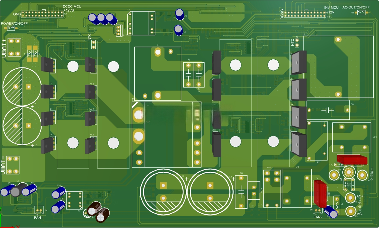
3.48V-2KW双向软开关功率板 PCB原理图:

PCB Layout图:
1.48V-2KW储能逆变器前级驱动模块 Layout图

2.48V-2KW储能逆变器后级驱动模块 Layout图:

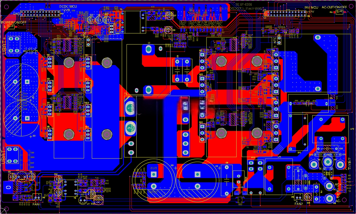
3.48V-2KW双向软开关功率板 Layout图:

PCB仿真图:
1.48V-2KW储能逆变器前级驱动模块仿真图

2.48V-2KW储能逆变器后级驱动模块仿真图:

3.48V-2KW双向软开关功率板仿真图:

使用场景:

